突破!肠道里的 “神奇物质”,竟能缓解阿尔茨海默病?
提到阿尔茨海默病(AD),很多人都会想到记忆衰退、认知模糊,以及至今难以攻克的治疗难题。这种被称为 “脑海橡皮擦” 的疾病,不仅让患者逐渐失去自我,更给无数家庭带来沉重负担。
近年来,随着 “脑 - 肠轴” 研究的兴起,科学家们发现:我们肠道里的菌群,或许藏着对抗阿尔茨海默病的关键钥匙。而最近发表在顶级期刊《Cell Metabolism》上的一篇研究,更是直接揭开了肠道菌群与阿尔茨海默病之间的 “神秘联系”,为疾病治疗带来了新希望。
一、研究起点:肠道菌群,真的能影响大脑健康?
在过去的研究中,科学家们已经观察到:阿尔茨海默病患者的肠道菌群构成,和健康人有明显差异。但这些菌群究竟是如何影响大脑,进而诱发或加重疾病的?一直是个未解之谜。
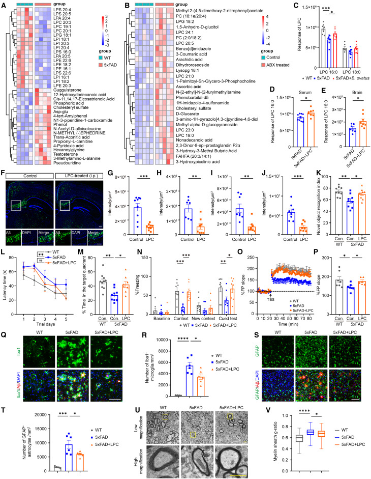
为了找到答案,首都医科大学的研究团队以 5×FAD 小鼠(经典的阿尔茨海默病模型小鼠)为研究对象,展开了一系列实验。他们首先做了一个 “大胆尝试”—— 给这些小鼠使用广谱抗生素,彻底清除其肠道内的菌群。
结果令人惊讶:当肠道菌群被 “清空” 后,小鼠大脑中的 β- 淀粉样蛋白(Aβ,阿尔茨海默病的标志性病理物质)斑块明显增多,认知能力也进一步下降。这说明,肠道菌群的正常存在,对维持大脑健康、抑制阿尔茨海默病发展至关重要!
二、关键发现 1:哪种菌群,能保护大脑?
既然肠道菌群很重要,那到底是哪些 “好菌” 在发挥保护作用?
研究团队通过对小鼠粪便进行宏基因组测序发现:健康小鼠(WT 小鼠)肠道中,拟杆菌门(Bacteroidetes)的丰度较高;而阿尔茨海默病小鼠肠道中,厚壁菌门(Firmicutes)增多,拟杆菌门却显著减少。
为了验证拟杆菌门的作用,研究人员做了一个 “菌群移植” 实验:给阿尔茨海默病小鼠灌胃一种名为 “卵形拟杆菌(Bacteroides ovatus)” 的拟杆菌门细菌。
几周后,奇迹发生了:小鼠大脑中的 Aβ 斑块明显减少,原本受损的认知功能(如学习记忆能力)得到显著改善;相反,如果给小鼠灌胃厚壁菌门中的梭菌属(Clostridium)细菌,小鼠的 Aβ 沉积会进一步增加,病情加重。
这一实验直接证明:卵形拟杆菌等拟杆菌门细菌,是保护大脑、对抗阿尔茨海默病的 “关键力量”。
三、关键发现 2:菌群的 “武器”——LPC,到底有多神奇?
卵形拟杆菌是如何 “远程保护” 大脑的?难道它能直接跑到大脑里发挥作用?
研究团队并没有在大脑中发现细菌的踪迹,反而将目光投向了 “代谢物”—— 也就是细菌在肠道内代谢产生的物质。通过对小鼠血清进行代谢组分析,他们发现:阿尔茨海默病小鼠体内,一种名为 “溶血磷脂酰胆碱(LPC)” 的代谢物水平,比健康小鼠低了很多;而当小鼠摄入卵形拟杆菌后,血清中的 LPC 含量会明显升高。
难道 LPC 就是菌群保护大脑的 “秘密武器”?
为了验证这个猜想,研究人员直接给阿尔茨海默病小鼠补充外源性 LPC。结果令人振奋:
减少病理沉积:小鼠大脑中海马区(负责学习记忆的关键脑区)的 Aβ 斑块负荷显著降低;
改善认知功能:通过水迷宫等实验发现,小鼠的学习记忆能力、空间认知能力明显恢复;
修复神经损伤:大脑中的神经胶质细胞激活(炎症反应的标志)减轻,神经元退化得到抑制,甚至受损的髓鞘也开始修复。
也就是说,肠道菌群(如卵形拟杆菌)产生的 LPC,能够 “跨越” 肠道和大脑的距离,直接作用于大脑,缓解阿尔茨海默病的病理损伤!
四、关键机制:LPC 如何 “打败” 阿尔茨海默病?
LPC 的保护作用,背后藏着怎样的科学原理?研究团队通过单细胞 RNA 测序等技术,终于找到了答案 ——抑制 “铁死亡”。
“铁死亡” 是一种新型的细胞死亡方式,简单来说,就是细胞内铁离子过多,导致脂质过度氧化,最终引发细胞死亡。近年来的研究发现,阿尔茨海默病患者的大脑中,神经元的铁死亡异常活跃,这也是导致神经元损伤、认知下降的重要原因。
而 LPC 的作用,就是 “精准打击” 铁死亡:
卵形拟杆菌通过自身的 PLA2 酶,将肠道内的磷脂酰胆碱(PC)水解成 LPC;
LPC 进入血液后,通过激活大脑中的 GPR119 受体,调节 ACSL4 蛋白的表达;
ACSL4 是促进铁死亡的关键蛋白,LPC 通过抑制 ACSL4,减少与铁死亡相关的脂质过氧化,从而保护神经元不被 “氧化破坏”。
至此,研究团队完整勾勒出了一条 “肠道菌群→代谢物→大脑保护” 的通路:卵形拟杆菌→产生 LPC→激活 GPR119→抑制 ACSL4→阻断铁死亡→缓解阿尔茨海默病。
五、给普通人的健康启示
这篇研究不仅为阿尔茨海默病的治疗提供了新靶点(比如通过补充 LPC、调节肠道菌群来干预),也给我们的日常健康管理带来了重要启示:
呵护肠道菌群,就是保护大脑:肠道菌群的平衡,与大脑健康息息相关。平时可以通过多吃全谷物、膳食纤维(如蔬菜、水果),适量补充益生菌(如酸奶、发酵食品),避免滥用抗生素,来维持肠道菌群的稳定。
关注 “代谢物健康”:LPC 等肠道菌群代谢物,是连接肠道和大脑的 “信使”。未来或许可以通过检测这些代谢物的水平,提前预警阿尔茨海默病的风险。
对抗阿尔茨海默病,需要多学科协作:从肠道菌群到大脑病理,从代谢物到细胞死亡机制,这篇研究让我们看到,阿尔茨海默病的治疗不能只盯着大脑,而是要从 “全身视角” 寻找解决方案。
写在最后
阿尔茨海默病的攻克,依然任重道远。但这篇研究让我们看到,那些看似 “不起眼” 的肠道菌群,或许藏着对抗疾病的 “大能量”。未来,随着对 “脑 - 肠轴” 研究的不断深入,相信会有更多像 LPC 这样的 “神奇物质” 被发现,为阿尔茨海默病患者带来新的希望。
如果你也关注大脑健康、关心家人的老年生活,不妨把这篇文章分享给身边的人,一起守护肠道健康,远离 “脑海橡皮擦” 的威胁!
