你是否有过这样的困扰:频繁腹泻、腹痛腹胀,吃了止泻药也治标不治本?去医院检查,却没发现肠道有器质性病变?😣 这很可能是腹泻型肠易激综合征(IBS-D)在作祟!《Frontiers in Microbiology》2018 年发表的一项重磅研究揭示,IBS-D 的根源藏在我们的肠道菌群里,调节菌群精准改善症状,随访 10 周仍有效!
一、IBS-D:不是 “肠炎”,却比肠炎更磨人😫
腹泻型肠易激综合征(IBS-D)是一种常见的功能性肠病,诊断标准很明确 —— 符合罗马 III 标准,简单说就是:反复出现腹泻、腹痛、腹胀,排便后腹痛会缓解,但肠道没有炎症、溃疡等器质性损伤。
这种病有多普遍?全球约10-15% 的人受其困扰,很多人误以为是 “肠胃炎”,吃了抗生素却没用,反而越治越糟。更让人头疼的是,它的病因一直不明确,直到近年菌群研究兴起,才发现肠道里的 “微生物社区” 失衡,可能是核心诱因!
研究团队招募了符合罗马 III 标准的 IBS-D 患者,以及年龄、性别匹配的健康人作为对照,通过先进的16S rRNA 基因焦磷酸测序技术,深入分析了两组人的粪便菌群差异,终于找到了关键线索。

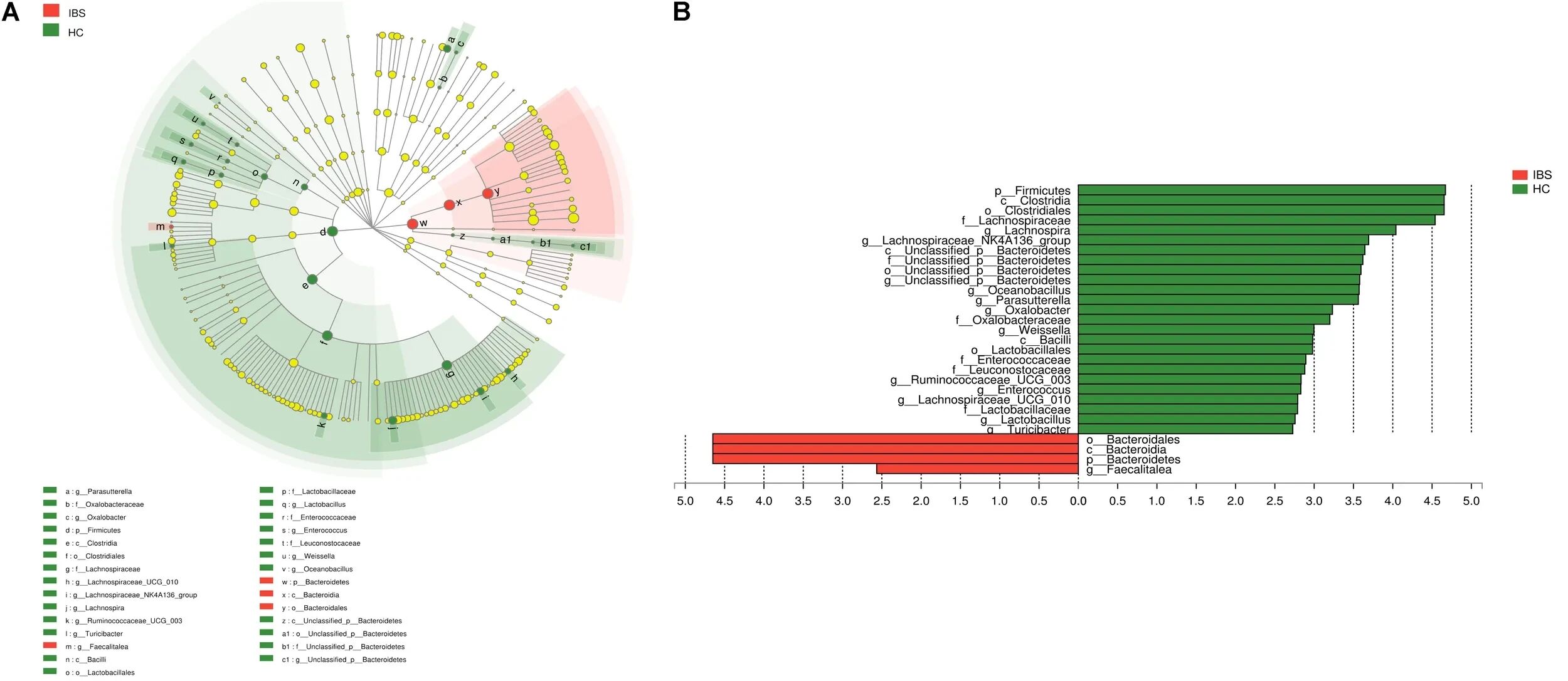
二、IBS-D 患者的肠道菌群:“种类变少,比例乱套”🦠
研究发现,IBS-D 患者的肠道菌群和健康人相比,有两个核心变化,堪称菌群的 “双重失衡”:
首先是菌群丰富度下降—— 简单说就是肠道里细菌的 “种类数量” 变少了,但菌群多样性(不同细菌的分布均匀度)没明显变化。这意味着患者肠道的 “微生物生态系统” 变单调了,抗干扰能力变弱,容易出现功能紊乱。
其次是核心菌群比例颠倒:健康人肠道里,厚壁菌门是优势菌群,占比最高,而 IBS-D 患者的厚壁菌门显著减少,相反拟杆菌门明显增加,这两个主要菌群的 “势力反转”,直接打破了肠道平衡。
在更细分的 “属” 水平上,变化也很明显:拟杆菌目、梭菌目等负责发酵的核心菌群发生异常改变,这些细菌的功能紊乱,可能直接导致肠道蠕动异常、产气增多,进而引发腹泻、腹胀等症状 —— 这也解释了为什么 IBS-D 患者总感觉肠道 “不消化、爱胀气”。

三、不 “滥杀”,只精准调节菌群💊
既然菌群失衡是关键,那针对性调节菌群会不会有效?研究团队对 IBS-D 患者进行了 2 周治疗,并随访了 10 周,结果让人惊喜!
1. 治疗效果:不仅止泻,还能长期缓解症状✅
短期效果:治疗 2 周后,小肠细菌过度生长(SIBO)的根除率大幅提升——SIBO 是 IBS-D 的常见并发症,指小肠里的细菌长得太多,会导致营养吸收差、产气多,运用肠道菌群调节能精准抑制这些多余细菌,快速缓解腹胀腹泻。 长期效果:随访 10 周后,患者的胃肠道症状仍在改善,没有出现明显反弹,说明药物带来的菌群调节效果是持久的,不是 “治标不治本”。
2. 作用机制:不破坏整体菌群,只 “修正异常”🔍
和普通抗生素 “不分好坏、一概杀灭” 不同,肠道菌群的优势的是选择性调节:它不会改变肠道菌群的整体组成,也不会破坏健康的菌群结构,而是专门针对 IBS-D 患者体内异常增多的细菌(比如某些导致 SIBO 的有害菌)进行抑制。
更关键的是,研究发现通过调节菌群,影响肠道的代谢功能:治疗后,患者肠道内丙酸、丁酸的代谢可能减少—— 这两种短链脂肪酸虽然是有益代谢物,但过量或失衡也可能刺激肠道蠕动过快,适度调节它们的代谢,反而能让肠道蠕动恢复正常,减少腹泻。

四、研究启示:IBS-D 的治疗,要从 “止泻” 转向 “调菌群”🛡️
这份研究的核心价值,是为 IBS-D 提供了全新的治疗思路:不再是单纯用止泻药 “压制症状”,而是通过调节肠道菌群 “修复根源”,这也为后续治疗指明了方向:
对于 IBS-D 患者:如果常规止泻药无效,可在医生指导下评估是否存在 SIBO,精准调节菌群根除 SIBO,还能长期改善症状。 菌群是核心靶点:未来可能研发出更精准的 “菌群调节剂”,比如针对拟杆菌门、厚壁菌门的益生菌组合,从根源上修复肠道菌群平衡。 生活方式辅助:菌群失衡和饮食、压力密切相关,IBS-D 患者可适当增加膳食纤维摄入,减少高糖、高脂食物,同时缓解压力,帮助肠道菌群恢复稳定。 
五、总结:肠道菌群平衡,才是肠道健康的 “基石”🌟
原来,IBS-D 不是 “肠道娇气”,而是肠道菌群的 “丰富度下降、核心比例失衡” 导致的功能紊乱。 “精准调节菌群” 是治疗这类疾病的有效路径 —— 它不破坏整体菌群,只修正异常,真正做到了 “对症下药”。
对于经常腹泻、腹胀的人来说,与其盲目吃抗生素、止泻药,不如关注一下肠道菌群:也许你的肠道只是 “菌群闹脾气”,通过科学的调节,就能恢复健康状态~ 毕竟,肠道菌群平衡了,肠道功能才能稳定,身体才能少受 “腹泻腹痛” 的困扰!
参考文献:Zhuang X, Tian Z, Li L, et al. Fecal Microbiota Alterations Associated With Diarrhea-Predominant Irritable Bowel Syndrome. Front. Microbiol. 2018;9:1600. doi:10.3389/fmicb.2018.01600
