突破!红斑狼疮与肠道菌群的隐秘关联被揭开,这些细菌竟是 “帮凶”?
系统性红斑狼疮(SLE),这个被称为 “蝴蝶病” 的自身免疫性疾病,长期以来以复杂的发病机制和难缠的治疗难题困扰着医学界。而最近,中科院微生物所王军团队与北京协和医院张烜团队的联合研究,为我们打开了一扇全新的窗口 —— 原来肠道里的菌群,可能是推动红斑狼疮发生发展的 “隐形推手”。
肠道菌群:自身免疫疾病的 “隐藏调节器”
我们的肠道里住着数以万亿计的细菌,它们不仅负责消化吸收,更与免疫系统有着千丝万缕的联系。近年来,科学家们发现,在类风湿关节炎、强直性脊柱炎等自身免疫病患者中,肠道菌群的组成总是 “异于常人”。那么,红斑狼疮是否也与肠道菌群失调有关?
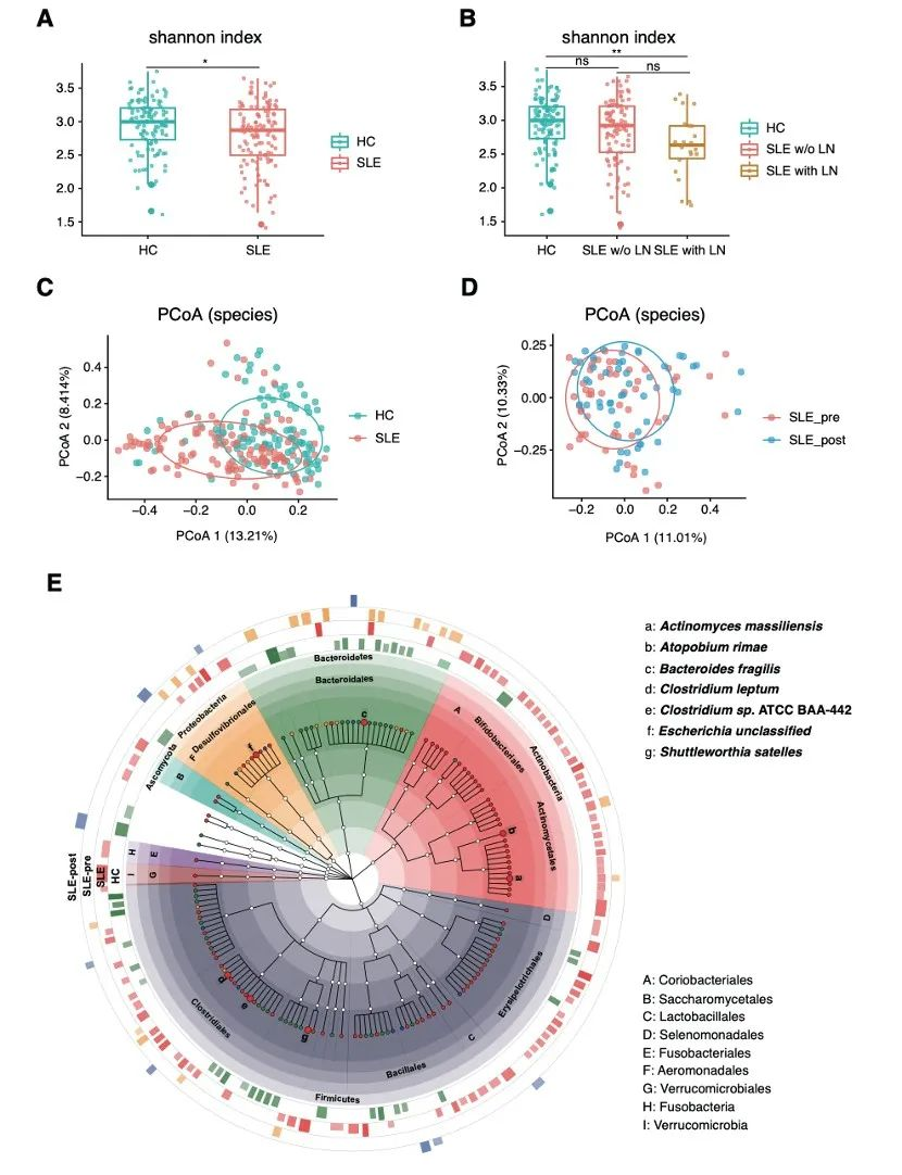
过去的研究多依赖 16s rDNA 扩增子测序技术,对菌群的了解相对有限。而这次,研究团队采用了更精准的全基因组鸟枪测序法,对 117 名近期未接受治疗的红斑狼疮患者、52 名治疗后患者,以及 115 名健康对照的粪便菌群进行了深度分析。
红斑狼疮患者的肠道菌群,藏着三个关键差异
通过对比分析,研究团队发现红斑狼疮患者的肠道菌群与健康人相比,在物种组成和功能分布上都存在显著差异,而这些差异可能正是疾病发生的重要线索。
1. 这些细菌在患者肠道里 “疯狂繁殖”
研究发现,红斑狼疮患者肠道中,多种细菌的数量显著高于健康人,而经过治疗后,这些细菌的数量又会明显下降。其中包括:
Clostridium sp.
(梭菌属某种) Atopobium rimae
(龋齿放线菌) Shuttleworthia satelles
(萨特氏菌) Actinomyces massiliensis
(马赛放线菌) Bacteroides fragilis
(脆弱拟杆菌) Clostridium leptum
( leptum 梭菌)
这些细菌的异常增多,可能是肠道菌群失衡的重要标志。
2. 菌群功能 “跑偏”,比物种变化更关键
更值得关注的是,红斑狼疮患者肠道菌群的功能差异比物种组成差异更显著。比如:
支链氨基酸合成、肌醇降解、硫胺素(维生素 B1)合成等通路的活性显著降低,治疗后才恢复正常; 脂多糖(LPS)合成通路活性显著升高,治疗后减少。
LPS 是一种会引发炎症反应的物质,其合成增加可能直接推动体内的炎症状态,加重红斑狼疮的症状。
3. 肠道里的 “外来者”:部分细菌竟来自口腔
通过菌株的基因特征分析,研究团队有了一个意外发现:红斑狼疮患者肠道中富集的部分细菌,竟然可能来源于口腔。
这一发现提示,口腔与肠道的菌群可能存在 “跨界交流”,而这种异常迁移或许与红斑狼疮的发病有关。
分子模拟:细菌 “伪装” 成自身抗原,触发免疫攻击
为什么肠道菌群的异常会引发自身免疫反应?研究团队找到了一个关键机制 ——分子模拟。
简单来说,就是某些细菌产生的肽段(蛋白质片段),与人体自身的 “友好抗原” 长得太像了。免疫系统在攻击这些细菌时,可能会 “认错人”,转而攻击人体自身组织,引发自身免疫反应。
研究发现:
Odoribacter splanchnicus
(内脏臭气杆菌)产生的肽段,与红斑狼疮特征性自身抗原Sm 抗原的表位高度相似,能激活 CD4+T 细胞; Akkermansia muciniphila
(黏液阿克曼菌)产生的肽段,与Fas 抗原的表位相似,能激活 B 细胞。
这两种免疫细胞的异常激活,正是红斑狼疮自身抗体产生、组织损伤的重要原因。
未来:调控肠道菌群,或成红斑狼疮治疗新方向
这项发表在风湿学顶尖期刊《Arthritis & Rheumatology》(影响因子 9.58)的研究,首次通过全基因组测序揭示了红斑狼疮患者肠道菌群的详细特征,不仅为理解疾病发病机制提供了新视角,更提示了一种潜在的治疗思路 ——通过调控肠道菌群辅助治疗红斑狼疮。
或许未来,我们可以通过益生菌干预、饮食调整或粪菌移植等方式,改善肠道菌群平衡,从而减轻炎症、抑制自身免疫反应,为红斑狼疮患者带来新的希望。
